Calculus Exam Prep by Magoosh
2.1.0 October 21, 2025- 8.7
- 1
- 2
- 3
- 4
- 5
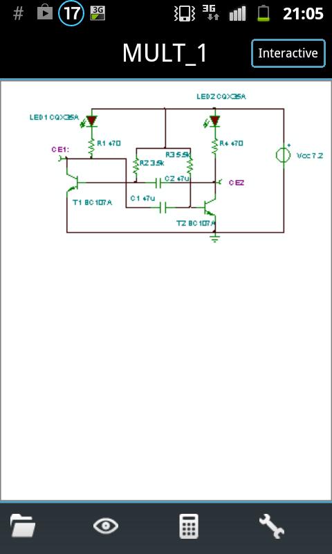
TINACloud a 클라우드 기반의 다중 언어, 온라인 회로 시뮬레이션 소프트웨어.
TINACloud 는 현재 모바일에서 실행되는 인기있는 Tina Circuit Simulation 소프트웨어의 클라우드 기반 다중 언어 온라인 버전입니다.
이 강력하고 산업적이지만 저렴한 회로 시뮬레이션 도구를 통해 아날로그, 디지털, VHDL, MCU 및 혼합 회로 환경에서 SMP, RF, 통신 및 광전자 회로 및 테스트 마이크로 컨트롤러 애플리케이션을 포함한 혼합 전자 회로를 분석 및 설계 할 수 있습니다. 전기 엔지니어는 TINACloud 사용하기 쉬운 고성능 도구를 찾을 수 있으며 교육자들은 교육 환경 및 원격 교육에 대한 고유 한 기능을 환영합니다.
이 제품을 사용하려면 유효한 TINACloud 구독이 필요합니다. 없는 경우 15 일 동안 시험 모드에서 프로그램을 사용할 수 있거나 로그인 창에서 구독을 구입할 수 있습니다.